
点击蓝字关注我们
欢迎转载,转载请标明出处“溶血性贫血家园”💮💮

最近,许多患有贫血的友友经常在群里提出关于接种疫苗的问题。本期,就为大家梳理一下不同类型的贫血能否接种疫苗的情况!

疫苗主要是通过刺激机体的免疫系统,调动机体的免疫防疫功能来发挥作用。对于部分血液病患者来说,自身免疫功能已经紊乱,如果接种疫苗可能会加重免疫紊乱,从而导致原有的血液病病情加重或复发,甚至会威胁生命。
溶血性贫血(HA)
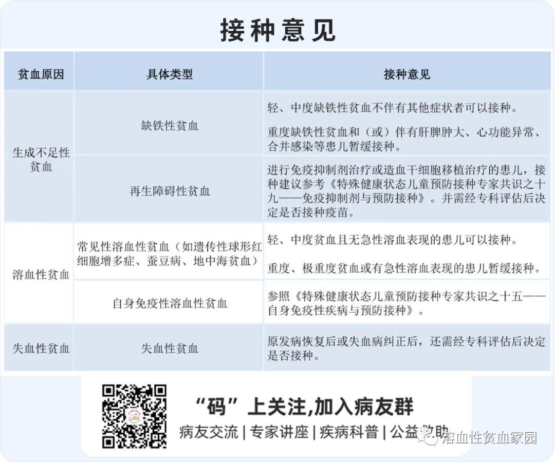
如果为常见溶贫(如蚕豆病、地中海贫血)的话,轻、中度贫血且无急性溶血表现的患者,可以在医生指导下接种,重度、极重度贫血或有急性溶血表现的患者,建议暂时不打疫苗,以免诱发溶血的发生。而对于自身免疫性溶血性贫血的患者来说,在缓解期可以接种灭活疫苗,但在急性期应暂缓接种各类疫苗。

图源:摄图网
再生障碍性贫血(AA)
再生障碍性贫血(AA)是一种获得性骨髓造血功能衰竭症,患者由于骨髓造血功能非常低下,外周血中白细胞的数目极低,自身抵抗力差,打疫苗有可能会导致患者发生感染,最严重的有可能会导致感染性休克死亡。此外,患者接种疫苗可能导致骨髓衰竭或再生障碍性贫血复发,故非绝对需要则不主张接种。
再障患者在用药缓解且经过医生的评估后,可以接种疫苗。在进行异基因造血干细胞移植后,患者的免疫系统较差,此时患者对疫苗的反应性和保护效果较差,因此在移植后的早期阶段,一般不建议接种疫苗。
缺铁性贫血
轻度的贫血可能有皮肤苍白、乏力的表现,在没有影响到免疫机制的情况下纠正贫血后可以接种疫苗。但如果是严重的贫血和长期的贫血,由于患者免疫机制比较差,对病毒和细菌并没有正常的免疫反应,影响到神经系统、免疫系统,或伴有肝脾肿大、心功能异常时,会加重病情,所以不能够接种疫苗。

如果各位病友出现以下情况,建议暂缓接种疫苗:
① 中性粒细胞计数(ANC)<1.0×109/L、血小板计数(PLT)<50×109/L ;
② 正在治疗中的免疫相关血细胞减少性疾病,如免疫性血小板减少症(ITP)、自身免疫性溶血性贫血、再生障碍性贫血(AA)、阵发性睡眠性血红蛋白尿症(PNH)等;
③ 正在接受强化疗;
④ 正在接受抗B淋巴细胞药物治疗。
疫苗可激活机体免疫系统,因此打疫苗对本身免疫机制出现问题的贫血患者有影响,而免疫机制未受到破坏的贫血(如缺铁性贫血)患者在纠正贫血症状后可以在医生指导下接种疫苗。各位病友可结合自身疾病发病机制进行判断。

声明丨本文中涉及的内容信息仅用作疾病知识参考和学习,如需获得治疗方案指导,请前往正规医院就诊!


扫码加入溶贫病友群
咨询和交流溶血性贫血(HA)相关问题

点分享

点收藏

点点赞

点在看

