患者交流
积分
文章
文章
{{userData.name}}
已认证
文章
评论
关注
粉丝
¥
{{role.user_data.money}}
{{role.user_data.credit}}
您已完成今天任务的
我的设置
编辑个人资料
进入后台管理
登录
快速注册
骨髓增生异常综合征
再生障碍性贫血
溶血性贫血
骨髓增殖性肿瘤
原发性血小板增多症
原发性骨髓纤维化
嗜酸性粒细胞增多症
真性红细胞增多症
CAR-T细胞疗法
原发免疫性血小板减少症
肉瘤
白血病
急性早幼粒细胞白血病
急性淋巴细胞白血病
急性髓细胞性白血病
慢性淋巴细胞白血病
血栓性血小板减少性紫癜
投稿
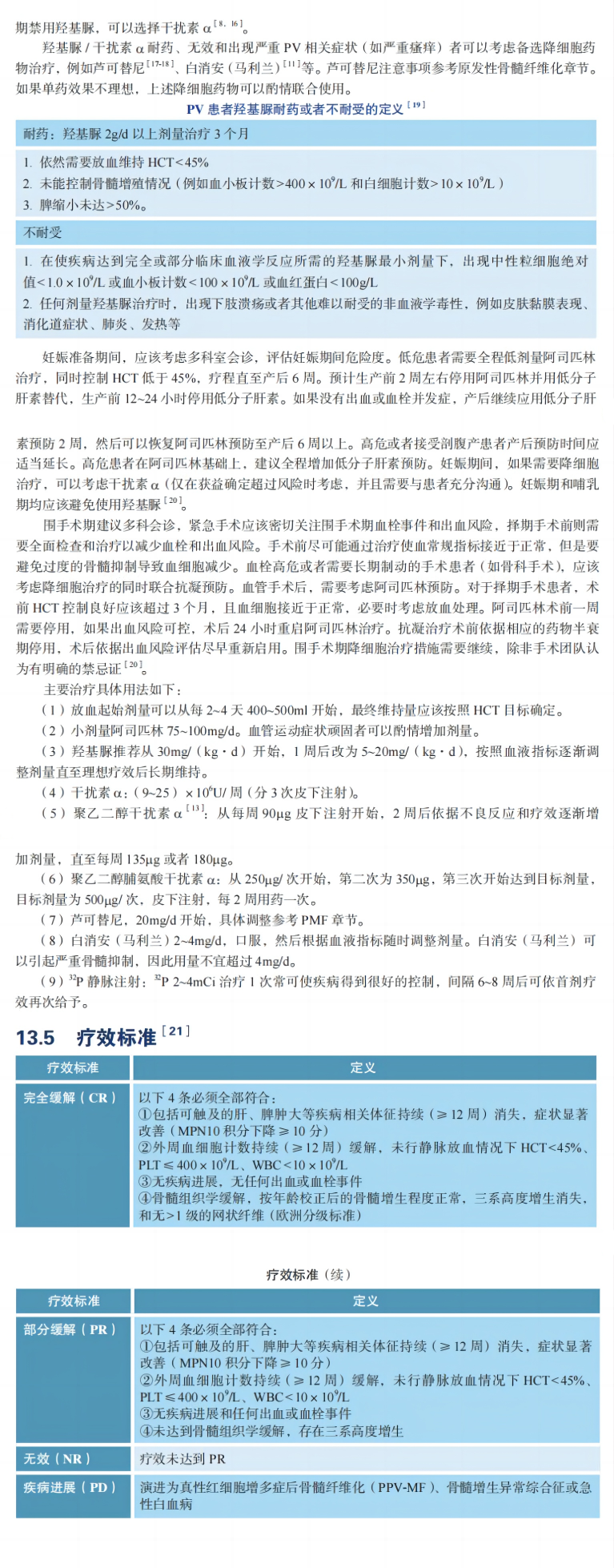
指南共识 | 2023CSCO 真性红细胞增多症(PV)诊疗指南
原发性骨髓纤维化
24年3月23日
编辑
病友之家
取消关注
关注
私信
原发性骨髓纤维化
认识检查 | 红细胞分布宽度
2024-3-23 22:27:57
原发性骨髓纤维化
指南共识 | 2023CSCO 原发性血小板增多症(ET)诊疗指南
2024-3-23 22:28:07
如果大家想进一步交流血液疾病的相关问题,可以微信扫一扫下图二维码,加入我们的病友群。申请好友时请备注疾病类型。
0 条回复
A
文章作者
M
管理员
{{show.info ? '确认修改' : '修改资料'}}
细
中
粗
😁
😊
😎
😤
😥
😂
😍
😏
😙
😟
😖
😜
😱
😲
😭
😚
💀
👻
👍
💪
👊
更换
删除
取消回复
提交
暂无讨论,说说你的看法吧
❯
个人中心
购物车
优惠劵
今日签到
搜索
幸运之星正在降临...
点击领取今天的签到奖励!
恭喜!您今天获得了
{{mission.data.mission.credit}}
积分
今日签到
连续签到
{{item.credit}}
连续{{item.count}}天
查看所有
我的优惠劵
¥
优惠劵
使用时效:
无法使用
使用时效:
之前
使用时效:永久有效
优惠劵ID:
×
限制以下商品使用:
限制以下商品分类使用:
不限制使用:
[
{{ct.name}}
]
所有商品和商品类型均可使用
删除
详情
没有优惠劵可用!
购物车
:
×
删除
购物车空空如也!
清空购物车
前往结算
您有新的私信
没有新私信
写新私信
查看全部
文章
评论
关注
粉丝
个人中心
我的订单
任务
❯
今日任务完成
升级
❯
财富
❯
¥
余额:{{userData.money}}
积分:{{userData.credit}}
发布文章
发布快讯
创建圈子
发表话题