科普时间 | 感染和AIHA,独木桥上遇仇人,冤家路窄!

科普时间 | 感染和AIHA,独木桥上遇仇人,冤家路窄!

随着对AIHA认识的加深,感染已经成为AIHA发病机制中一个已知的参与者,当然其本身也可能是疾病进展中的并发症。更令人意外的是,许多AIHA的治疗,也有可能具有潜在的致感染作用,那么感染和AIHA具体有什么样的关联?感染与AIHA治疗之间是否存在“恶性循环”呢?

科普时间 | 感染和AIHA,独木桥上遇仇人,冤家路窄!
图源:网络
自身免疫性溶血性贫血(AIHA)是一组以红细胞表面自身抗体引起的红细胞溶解为主要特征的疾病。AIHA患者并发感染是临床中很常见的状况,一方面由于AIHA中的很多治疗都会影响人体的免疫功能,包括一线治疗的糖皮质激素和二线治疗中的脾切除和免疫抑制剂(环磷酰胺,环孢素)等;另一方面,部分AIHA是继发于全身性自身免疫性疾病(例如系统性红斑狼疮)、癌症或器官/造血干细胞移植(HSCT)等,这些疾病的患者可能本身存在免疫缺陷和/或免疫抑制剂和化疗引起免疫功能减低的状况,而此时再进行AIHA的免疫抑制治疗可能会进一步增加感染风险。
 

下图列举了一些关于原发性和继发性AIHA并发感染的研究数据和特点,总的来说,6%-14%的原发性AIHA患者可能会并发感染,并且很大程度上影响着疾病的进展和预后,甚至还有可能导致死亡,并且许多感染都和接受了免疫抑制治疗相关,尤其是脾切除更有可能导致严重感染。而继发性AIHA会因为原发病自身的机制和合并AIHA相关治疗而更容易并发感染甚至机会性感染。(机会性感染:只有在机体免疫力低下等特殊情况下才会发生的感染,正常人一般不会感染)
 

科普时间 | 感染和AIHA,独木桥上遇仇人,冤家路窄!

当然,AIHA疾病目前存在的治疗方式或多或少地对免疫系统产生影响,并且一些治疗方式确定的会增加一些特定感染的发生。其中比较需要注意的主要是糖皮质激素、脾切除和免疫抑制剂,其对感染的影响分别有以下特点:
 

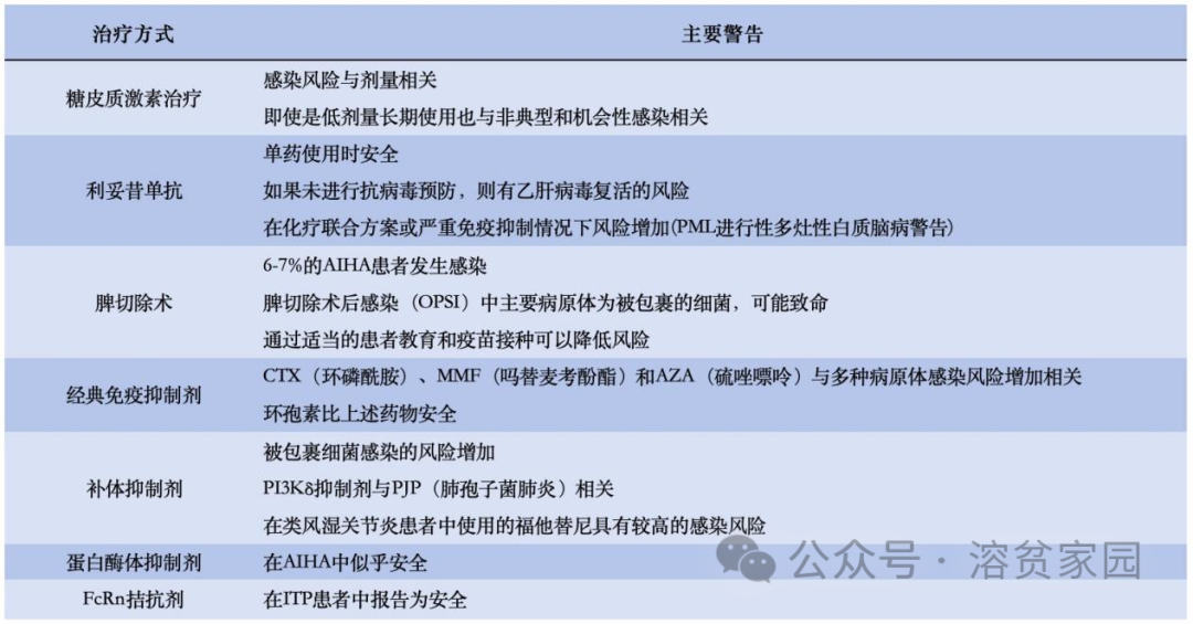
糖皮质激素

01

糖皮质激素损害机体对病原体的免疫反应的机制是多方面的,包括细菌的调理和吞噬功能降低,T细胞功能受损(增加分枝杆菌、病毒和真菌感染的风险),以及嗜酸性粒细胞凋亡增加(有利于寄生虫感染);
最近的一项大型研究(超过275,000名患有各种疾病的成年人)报告说,接触激素的人群感染风险明显更高,并且与药物剂量呈正相关,与基础条件无关。在高剂量的情况和低剂量和长时间的方案中,激素是感染的重要风险因素;
激素还与罕见病原体引起的感染有关,包括真菌和寄生虫。
 

脾切除

02

脾切除会增加患者感染和血栓形成的风险,因此它通常被推迟到其他二线医疗疗法之后;
脾切除患者的主要威胁来自包裹的细菌,在没有脾巨噬细胞的情况下,机体消灭细菌的功能受到损害。脾切除术后感染(OPSI:由被包裹的细菌引起的暴发性败血症、脑膜炎或肺炎)是一种危害巨大的感染,通常发生在术后最初的两年内,如果没有得到充分和及时的治疗,患者可能会在几个小时内迅速发展到死亡。即使接受了治疗,死亡率仍很高(10%-70%),OPSI的发病率和死亡率在很大程度上取决于年龄(在儿童和2岁以下更为常见)和基础疾病;
如果感染得到充分的预防和及时的治疗,脾切除术也可以是一种安全的选择。
 

免疫抑制剂

03

免疫抑制药物都与固有的感染风险有关,通常可归因于骨髓毒性;

使用经典免疫抑制剂,特别是环磷酰胺进行治疗会增加相关的感染风险,通常以非典型和机会性病原体为特征(例如单核细胞增多性李斯特菌和分枝杆菌,真菌:新生隐球菌、曲霉、毛霉和卡氏肺孢子虫,寄生虫感染:弓形虫)。
 

下表列出了其他治疗方式的相关感染特征

04

科普时间 | 感染和AIHA,独木桥上遇仇人,冤家路窄!

那么,AIHA患者进行治疗时,如何预防感染呢?
糖皮质激素被广泛应用于治疗,也带来了一定的感染风险,特别是在高剂量或长期治疗时。这种感染风险常常被忽视,而且目前来说,针对这种情况的预防措施没有一个明确的规范。因此,在使用糖皮质激素时,医生和患者需要特别留意感染的可能性,并采取适当的预防措施。例如:在治疗前进行乙肝/丙肝检测,阳性患者可以进行针对性的抗病毒治疗;预防结核病的发生,治疗前进行结核分枝杆菌检测和肺部X片/CT检测,阳性患者可以采用抗结核治疗(异烟肼、利福平);激素剂量高于10mg/d并且合并高龄或特殊免疫缺陷病(AIDS)等疾病,怀疑或易发肺孢子虫病的患者,可使用复方新诺明进行预防或治疗。
脾切除术是AIHA治疗的一部分,但它会增加感染被包裹细菌的风险。有效的疫苗接种政策(肺炎链球菌,流感嗜血杆菌和脑膜炎双球菌疫苗等)和抗菌药物预防措施,可以显著降低这种风险。同时也建议患者根据自身病情,在进行手术前积极与医生沟通,尽可能完善预防措施。
对于利妥昔单抗这类治疗方法,虽然它通常被认为是安全的,但在与其他化疗药物联合使用时,仍需注意。同时利妥昔单抗有激活乙肝的风险,有乙肝病毒感染的患者需要注意。
一些新型药物的试验已经揭示了其特定药物相关的感染问题,并提出了预防策略,在接受相关治疗时,可以阅读相关药物说明书,进行感染的预防治疗

总的来说,对于AIHA患者来说,感染预防是一项复杂且重要的任务,需要医生和患者共同努力以最小化感染风险,不同药物导致的感染各有特点,而虽然疫苗是进行预防的绝佳方法,但有时患者免疫功能过差时并不一定适合接种疫苗,况且一些感染并没有疫苗,因此,自己也要多多注意自身病情,若有不适,及时就医。

参考文献:

[1]Giannotta JA, Fattizzo B, Cavallaro F, Barcellini W. Infectious Complications in Autoimmune Hemolytic Anemia. J Clin Med. 2021 Jan 5;10(1):164. 

[2]Shah S, Padrnos L. Complications of Autoimmune Hemolytic Anemia. Hematol Oncol Clin North Am. 2022 Apr;36(2):353-363. 

[3]Wachter F, Archer NM. Autoimmune hemolytic anemia complicated by parvovirus infection. Blood. 2021 Feb 25;137(8):1130. 

科普时间 | 感染和AIHA,独木桥上遇仇人,冤家路窄!
溶血性贫血

科普时间 | 你知道吗,吃太咸和血液病也有关

2024-1-19 17:51:21

溶血性贫血

Q&A|为什么阵发性睡眠性血红蛋白尿症(PNH)溶血会在睡眠时加重?

2024-1-19 17:51:55

如果大家想进一步交流血液疾病的相关问题,可以微信扫一扫下图二维码,加入我们的病友群。申请好友时请备注疾病类型。
0 条回复 A文章作者 M管理员
    暂无讨论,说说你的看法吧
个人中心
购物车
优惠劵
今日签到
搜索