MPN专家库 | 谁说的寻医难?全国知名MPN专家大全在这里(南方地区)

为回应广大患者的强烈期待,MPN专家库(南方地区版)来啦!

精心推荐了南方地区在骨髓增殖性肿瘤(MPN)领域具有深厚造诣的知名专家。患者们可据此就近选择专业医生,获得更专业的医疗服务!
上海地区

MPN专家库 | 谁说的寻医难?全国知名MPN专家大全在这里(南方地区)

常春康

医院:上海市第六人民医院
科室:血液内科
职称:主任医师、教授、博士生导师
擅长:血液系统疑难杂症和重危病人诊治,尤其是骨髓增生异常综合征、淋巴瘤、骨髓瘤、急性白血病、血液病铁过载的诊治。
MPN家园重点推荐:骨髓纤维化
出诊时间:星期四下午(以当日挂牌为准)
 

MPN专家库 | 谁说的寻医难?全国知名MPN专家大全在这里(南方地区)

上海市第六人民医院挂号途径

MPN专家库 | 谁说的寻医难?全国知名MPN专家大全在这里(南方地区)

吴文

 
医院:上海交通大学医学院附属瑞金医院
科室:血液内科
职称:主任医师
擅长:血液肿瘤、骨髓增殖性疾病(骨髓纤维化、血小板增多症、红细胞增多症)、贫血、血小板减少症。
出诊时间:周一下午(特需门诊),周三上午(特约专家),周四下午(专家门诊)
 

MPN专家库 | 谁说的寻医难?全国知名MPN专家大全在这里(南方地区)

上海交通大学医学院附属瑞金医院挂号途径

浙江地区

MPN专家库 | 谁说的寻医难?全国知名MPN专家大全在这里(南方地区)

黄健

医院:浙江大学医学院附属第一医院
科室:血液科
职称:主任医师、硕士生导师
擅长:骨髓纤维化、血小板增多、红细胞增多症、慢性粒细胞白血病、骨髓增殖性肿瘤、慢性淋巴细胞白血病、急性白血病、骨髓增生异常综合征、骨髓瘤、淋巴瘤、白细胞减少、血小板减少性紫癜和各种贫血的诊治。
MPN家园重点推荐:真性红细胞增多症
出诊时间:庆春院区:周五上午,周四下午
之江院区:周二上午,周三下午
 

MPN专家库 | 谁说的寻医难?全国知名MPN专家大全在这里(南方地区)

浙江大学医学院附属第一医院挂号途径

福建地区

MPN专家库 | 谁说的寻医难?全国知名MPN专家大全在这里(南方地区)

吴勇

医院:福建医科大学附属协和医院
科室:血液科
职称:主任医师、教授、博士生导师
擅长:长期从事血液病临床和基础研究,专业方向为造血系统恶性肿瘤包括急、慢性白血病和骨髓增殖性肿瘤等。
出诊时间:周四上午
 

MPN专家库 | 谁说的寻医难?全国知名MPN专家大全在这里(南方地区)

福建医科大学附属协和医院挂号途径

广东地区

MPN专家库 | 谁说的寻医难?全国知名MPN专家大全在这里(南方地区)

刘晓力

医院:南方医科大学南方医院
科室:血液科
职称:主任医师、教授、博士生导师
擅长:慢性髓细胞白血病的分子遗传学监测、预后评估和分子靶向治疗。在白血病靶向治疗及耐药机制方面具有高的造诣。对白血病、淋巴瘤、骨髓瘤及MPN等疾病的诊疗具有多年临床经验。
出诊时间:周一上午,周四下午

MPN专家库 | 谁说的寻医难?全国知名MPN专家大全在这里(南方地区)

许娜

医院:南方医科大学南方医院
科室:血液科
职称:副主任医师
擅长:熟练掌握各种常见血液系统疾病的诊治,擅长于骨髓增殖性肿瘤的诊治。
MPN家园重点推荐:骨髓纤维化移植
出诊时间:周五下午
 

MPN专家库 | 谁说的寻医难?全国知名MPN专家大全在这里(南方地区)

南方医科大学南方医院挂号途径

MPN专家库 | 谁说的寻医难?全国知名MPN专家大全在这里(南方地区)

杜新

医院:深圳市第二人民医院
科室:血液内科/血研所
职称:主任医师,博(硕)士研究生导师
擅长:血液与淋巴肿瘤的诊断与治疗,包括急、慢性白血病如慢性髓(粒)细胞白血病;骨髓增殖性肿瘤;多发性骨髓瘤和淋巴瘤以及出、凝血疾病如特发性血小板减少性紫癜等。
出诊时间:周二下午(特诊),周三上午(专家门诊)
 

MPN专家库 | 谁说的寻医难?全国知名MPN专家大全在这里(南方地区)

深圳市第二人民医院挂号途径

四川地区

MPN专家库 | 谁说的寻医难?全国知名MPN专家大全在这里(南方地区)

潘崚

医院:四川大学华西医院
科室:血液内科
职称:主任医师
擅长:各种良性血液病如贫血及血小板减少等出血性疾病的诊断与治疗,以及各种血液系统肿瘤特别是多发性骨髓瘤、淋巴瘤、慢性粒细胞性白血病、慢性淋巴细胞性白血病、骨髓纤维化等疾病的诊断与治疗。
出诊时间:周一上午,周三上午
 

MPN专家库 | 谁说的寻医难?全国知名MPN专家大全在这里(南方地区)

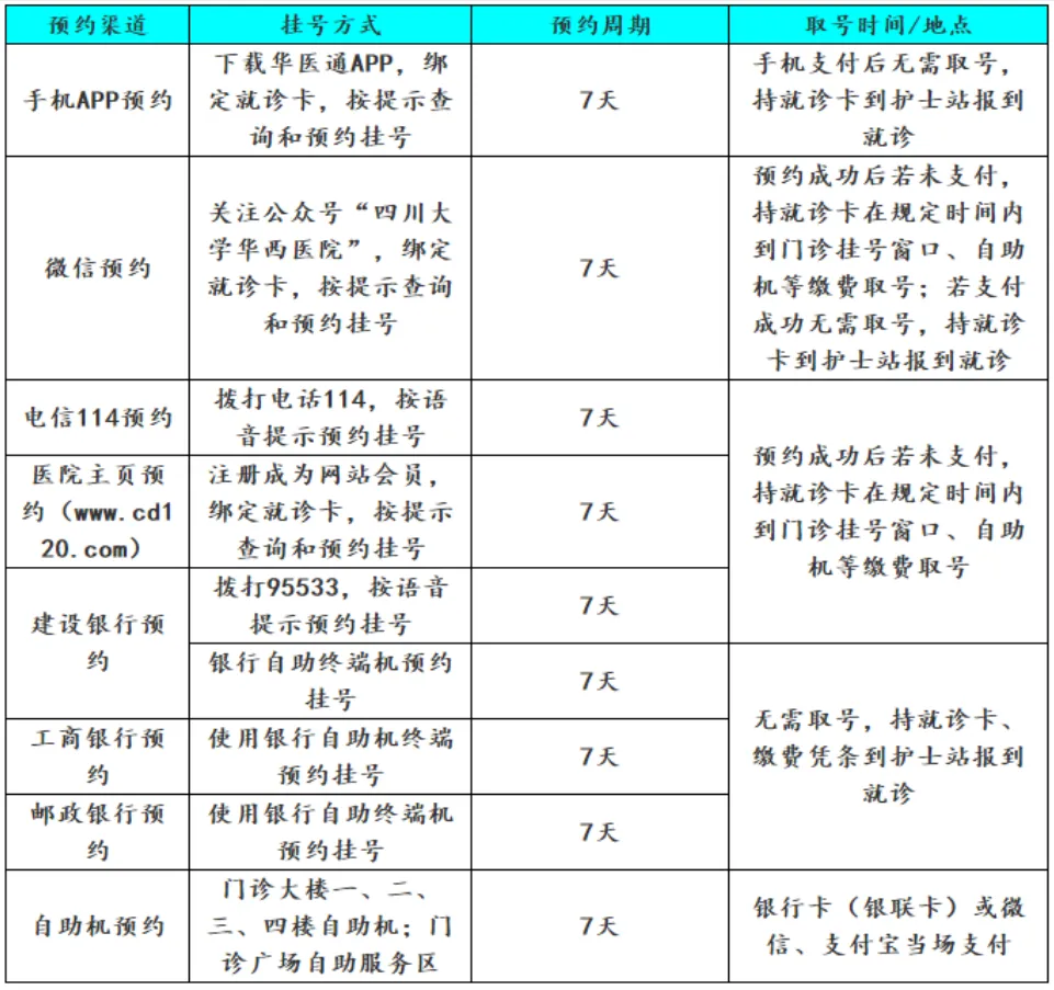
四川大学华西医院挂号途径

湖北地区

MPN专家库 | 谁说的寻医难?全国知名MPN专家大全在这里(南方地区)

张敏

医院:华中科技大学同济医学院附属协和医院
科室:血液科
职称:主任医师、教授、硕士生导师
擅长:急性白血病、骨髓增殖性肿瘤(MPN,包括骨髓纤维化、真性红细胞增多症、原发性血小板增多症)、骨髓增生异常综合征(MDS)、淋巴瘤的诊治,在MDS/MPN领域颇有建树。
出诊时间:周二下午,周四上午
MPN专家库 | 谁说的寻医难?全国知名MPN专家大全在这里(南方地区)

华中科技大学同济医学院附属协和医院挂号途径

MPN专家库”仍未完结,优秀的医师是我们共同寻找的宝藏。
 

因此,我们诚挚地邀请各位患者朋友积极推荐和分享您所了解的优秀MPN专家。您的倾情推荐和口口相传,将是我们不断完善专家库、为更多患者提供可靠医疗资源的宝贵力量!欢迎评论区评论,留下您宝贵的推荐!

MPN专家库 | 谁说的寻医难?全国知名MPN专家大全在这里(南方地区)
原发性骨髓纤维化

MPN专家库 | 谁说的寻医难?全国知名MPN专家大全在这里(北方地区)

2024-7-3 22:28:20

原发性骨髓纤维化

活动报道 | “特”别关注,“格”外守护-MPN患教会(四川站)圆满成功

2024-7-3 22:28:26

如果大家想进一步交流血液疾病的相关问题,可以微信扫一扫下图二维码,加入我们的病友群。申请好友时请备注疾病类型。
0 条回复 A文章作者 M管理员
    暂无讨论,说说你的看法吧
个人中心
购物车
优惠劵
今日签到
搜索